Activity: Review an Architecture
The purpose of this activity is to review the various architectural views of the system being defined.
Work Breakdown Structure
Purpose
After a perspective is completed a formal stakeholder review is done to finalize the IT architecture.
Description

This activity is focused on organizing and doing reviews of the Business, Logical or Technical Perspective of the IT architecture. Appropriate materials are gathered, venues booked and participants informed.

The IT architecture review is done in two phases, the first focuses on the generated architecture, ensuring that it is complete and consistent, which is normally an IT architect peer review. Typically, once an architecture view is completed, this peer review is done prior to moving on to next steps; this is, therefore, the last step in finalizing a view within the Perspective (i.e. a set of models, the process models for example). See for example: Activity: Define Logical Perspective and the final step Task: Assess the Architecture.

The second step, the stakeholder review described here, is a review of the content of the architecture in terms of how accurately it captures the business, which normally involves a number of stakeholders that have intimate knowledge of the area of the business in question and at the correct level, namely Business, Logical or Technical.

Actions are documented, assigned and tracked.

Illustrations
Staffing

These activities are best carried out by a small team staffed by cross-functional team members. The team should include members with domain experience who can identify key abstractions, and ideally system and technical level IT architects and experts. The team should also have experience and knowledge of a wide range of technologies along with model organization and layering.

Usage
Usage Guidance

Recommended as mandatory for architecture efforts that have a large scope or involve significant change to the business. The purpose is to ensure that there is cohesion and agreement in the models, from the architecture perspective and agreement from stakeholders.

More Information
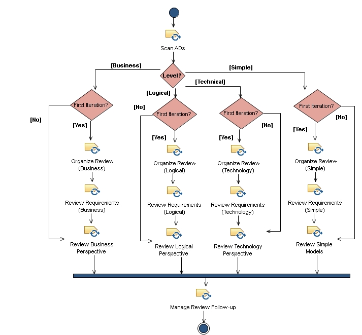
Workflow

Activity diagram: Review an Architecture Organize Review (Business) Organize Review (Logical) Organize Review (Technology) Review Requirements (Business) Review Requirements (Logical) Review Requirements (Technology) Review Business Perspective Review Logical Perspective Review Technology Perspective Manage Review Follow-up Review Simple Models Scan ADs Organize Review (Simple) Review Requirements (Simple)

Activity detail diagram: Review an Architecture Enterprise Architect Scan ADs Organize Review (Business) Review Requirements (Business) Review Business Perspective Organize Review (Logical) Review Requirements (Logical) Review Logical Perspective Organize Review (Technology) Review Requirements (Technology) Review Technology Perspective Enterprise Architect Architecture Support Manage Review Follow-up Architecture Support Architectural Decision Repository Scan ADs Architectural Decisions Summary Scan ADs Context and Objectives Business Perspective Model Repository Organize Review (Business) Architecture Review Package Organize Review (Business) Context and Objectives Project Requirement Review Requirements (Business) Architecture Review Record Review Requirements (Business) Business Perspective Project Requirement Architecture Review Package Review Business Perspective Architecture Review Record Review Business Perspective Architectural Decisions Summary Logical Perspective Organize Review (Logical) Architecture Review Package Organize Review (Logical) Architectural Decisions Summary Project Requirement Review Requirements (Logical) Architecture Review Record Review Requirements (Logical) Logical Perspective Project Requirement Architecture Review Package Review Logical Perspective Architecture Review Record Review Logical Perspective Architectural Decisions Summary Technical Perspective Organize Review (Technology) Architecture Review Package Organize Review (Technology) Architectural Decisions Summary Project Requirement Review Requirements (Technology) Architecture Review Record Review Requirements (Technology) Technical Perspective Project Requirement Architecture Review Package Review Technology Perspective Architecture Review Record Review Technology Perspective Architecture Review Record Manage Review Follow-up Architecture Review Record Manage Review Follow-up
Work Breakdown